通知公告

通知公告

当前位置: 首页 >> 校园生活 >> 通知公告 >> 正文

关于第十九届“挑战杯”威尼斯144777视频官网课外学术科技作品竞赛威尼斯144777视频官网推荐校赛作品名单的公示

发布日期:2025-03-22    作者:     来源:     点击:

各参赛团队:

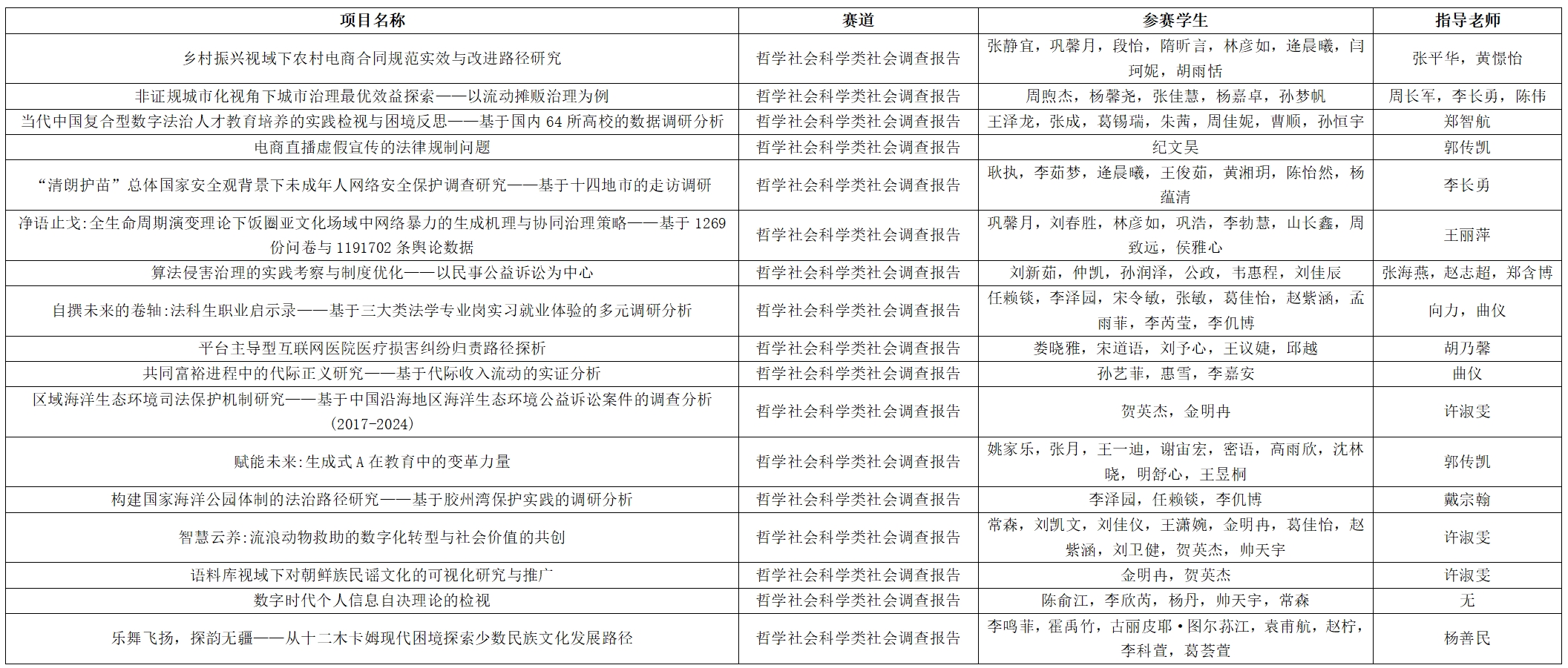
经自主申报、资格审查、学院评审等程序,我院(系/单位)已完成院级选拔工作。根据评审结果,决定推荐以下17个项目晋级校级复赛,现予以公示:



公示时间:2025年3月22日

公示邮箱:sdufxysjfwb@163.com

公示联系人:米同学 18097791267;宋同学 18654626112



威尼斯144777视频官网团委

2025年3月22日